include "../../cabecera.php";?>

| Entidad | Entidad del meta-modelo | Documentacion |
|---|---|---|
|
PRE : detallar los documentos que interesan | PatronEstadoMentalAOP | |
|
PRE-ACEPTAR: detallar los documentos que interesan | PatronEstadoMentalAOP | |
|
PRE:aceptar-ofrecimiento_coleccion_documentos | PatronEstadoMentalAOP | |
|
PRE:proporcionar documentos | PatronEstadoMentalAOP | |
|
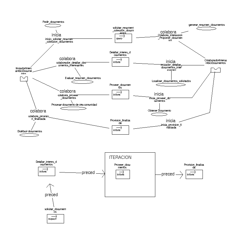
ColaboradorIntercambioDocumentos | Rol | Es el representante nombrado por una organizacion que esta interesada en incorporar documentos de otras organizaciones |
|
IniciadorIntercambioDocumentos | Rol | Es el representante nombrado por una organizacion para ofrecer documentos que puedan interesar a otras organizaciones |
|
Distribuir documentos | Tarea | Finalizada la transmision, se procede a inyectar los documentos recogidos en las diferentes comunidades de la organizacion |
|
Evaluar_resumen_documentos | Tarea | Si se ha encontrado algun documento relacionado, ahora se debe cotejar los documentos encontrados con los perfiles de las comunidades. Si se asemejan, se genera un hecho documentos relevantes. En caso contrario, se finaliza la interaccion. La interaccion tambien termina si no se han encontrado documentos relacionados. |
|
generar_resumen_documentos | Tarea | Utilizando los documentos proporcionados, se estudian los documentos existentes buscando documentos que tengan un alto grado de similitud con los proporcionados por solicitud documentos. Como resultado, se produce resumen documentos relacionados , que contiene los documentos resultantes, pero truncados para que la informacion devuelta no tenga un tamaņo excesivo. Puede ocurrir que no se encuentre ningun documento. En tal caso, se produciria el mismo hecho que en la situacion anterior, pero con una lista vacia como documentos relacionados. |
|
Localizar_documentos_solicitados | Tarea | Procede a conseguir los documentos solicitados. Estos documentos estan dispersos por las comunidades de usuarios y hay que recogerlos. Como resultado se obtiene una coleccion de documento comunidad. |
|
Obtener Documento | Tarea | Toma un documento de la comunidad y lo transforma en documento solicitado. Este documento es una version que omite posibles atributos del documento inicial de caracter privado. Cuando se han consumido todos los documentos, se genera un hecho Provisino finalizada.Tambien es posible que se produzca este hecho por motivos de rendimiento. La transmision de los documentos es costosa si se trata de documentos de 100K, por ejemplo. Por ello, el agente puede decidir abortar la transmision. |
|
Pedir_documentos | Tarea | Solicita documentos que sean similares a los proporcionados dentro de solicitud documentos |
|
Procesar documento de otra comunidad | Tarea | Recoge los documentos y los va acumulando para su posterior distribucion. |
|
| UIIteracion | |
|
Detallar_interes_documentos | UnidadInteraccionSlots | |
|
Proveer_documentos | UnidadInteraccionSlots | |
|
Provision_finalizada | UnidadInteraccionSlots | |
|
solicitar_documentos | UnidadInteraccionSlots | |
|
solicitar_resument_coleccion_documentos | UnidadInteraccionSlots | |
| ID | PRE : detallar los documentos que interesan  |
| ID | PRE-ACEPTAR: detallar los documentos que interesan  |
| ID | PRE:aceptar-ofrecimiento_coleccion_documentos  |
| ID | PRE:proporcionar documentos  |
| ID | ColaboradorIntercambioDocumentos  |
| Descripcion | Es el representante nombrado por una organizacion que esta interesada en incorporar documentos de otras organizaciones  |
| En el rol | En la relacion | Otros extremos | ||||||
|---|---|---|---|---|---|---|---|---|
| RUIColaboraDR | UIColabora |
| ||||||
| RUIIniciaDR | UIInicia |
| ||||||
| RUIIniciaDR | UIInicia |
| ||||||
| RUIIniciaDR | UIInicia |
|
| ID | IniciadorIntercambioDocumentos  |
| Descripcion | Es el representante nombrado por una organizacion para ofrecer documentos que puedan interesar a otras organizaciones  |
| En el rol | En la relacion | Otros extremos | ||||||
|---|---|---|---|---|---|---|---|---|
| RUIColaboraDR | UIColabora |
| ||||||
| RUIColaboraDR | UIColabora |
| ||||||
| RUIColaboraDR | UIColabora |
| ||||||
| RUIIniciaDR | UIInicia |
|
| ID | Distribuir documentos  |
| Descripcion | Finalizada la transmision, se procede a inyectar los documentos recogidos en las diferentes comunidades de la organizacion  |
| En el rol | En la relacion | Otros extremos | ||||||
|---|---|---|---|---|---|---|---|---|
| REjecutaD | UIColabora |
|
| ID | Evaluar_resumen_documentos  |
| Descripcion | Si se ha encontrado algun documento relacionado, ahora se debe cotejar los documentos encontrados con los perfiles de las comunidades. Si se asemejan, se genera un hecho documentos relevantes. En caso contrario, se finaliza la interaccion. La interaccion tambien termina si no se han encontrado documentos relacionados.  |
| En el rol | En la relacion | Otros extremos | ||||||
|---|---|---|---|---|---|---|---|---|
| REjecutaD | UIColabora |
|
| ID | generar_resumen_documentos  |
| Descripcion | Utilizando los documentos proporcionados, se estudian los documentos existentes buscando documentos que tengan un alto grado de similitud con los proporcionados por solicitud documentos. Como resultado, se produce resumen documentos relacionados , que contiene los documentos resultantes, pero truncados para que la informacion devuelta no tenga un tamaņo excesivo. Puede ocurrir que no se encuentre ningun documento. En tal caso, se produciria el mismo hecho que en la situacion anterior, pero con una lista vacia como documentos relacionados.   |
| En el rol | En la relacion | Otros extremos | ||||||
|---|---|---|---|---|---|---|---|---|
| REjecutaD | UIColabora |
|
| ID | Localizar_documentos_solicitados  |
| Descripcion | Procede a conseguir los documentos solicitados. Estos documentos estan dispersos por las comunidades de usuarios y hay que recogerlos. Como resultado se obtiene una coleccion de documento comunidad.  |
| En el rol | En la relacion | Otros extremos | ||||||
|---|---|---|---|---|---|---|---|---|
| REjecutaD | UIInicia |
|
| ID | Obtener Documento  |
| Descripcion | Toma un documento de la comunidad y lo transforma en documento solicitado. Este documento es una version que omite posibles atributos del documento inicial de caracter privado. Cuando se han consumido todos los documentos, se genera un hecho Provisino finalizada.Tambien es posible que se produzca este hecho por motivos de rendimiento. La transmision de los documentos es costosa si se trata de documentos de 100K, por ejemplo. Por ello, el agente puede decidir abortar la transmision.   |
| En el rol | En la relacion | Otros extremos | ||||||
|---|---|---|---|---|---|---|---|---|
| REjecutaD | UIInicia |
|
| ID | Pedir_documentos  |
| Descripcion | Solicita documentos que sean similares a los proporcionados dentro de solicitud documentos  |
| En el rol | En la relacion | Otros extremos | ||||||
|---|---|---|---|---|---|---|---|---|
| REjecutaD | UIInicia |
|
| ID | Procesar documento de otra comunidad  |
| Descripcion | Recoge los documentos y los va acumulando para su posterior distribucion.  |
| En el rol | En la relacion | Otros extremos | ||||||
|---|---|---|---|---|---|---|---|---|
| REjecutaD | UIColabora |
|
| ActoDelHabla | reject  |
| UIs | Proveer_documentos   |
| En el rol | En la relacion | Otros extremos | ||||
|---|---|---|---|---|---|---|
| UIPrecedeDR | UIPrecede |
| ||||
| UIPrecedeOR | UIPrecede |
|
| ID | Detallar_interes_documentos  |
| ActoDelHabla | inform  |
| En el rol | En la relacion | Otros extremos | ||||||
|---|---|---|---|---|---|---|---|---|
| RUIColaboraOR | UIColabora |
| ||||||
| RUIIniciaOR | UIInicia |
| ||||||
| UIPrecedeDR | UIPrecede |
| ||||||
| UIPrecedeOR | UIPrecede |
|
| ID | Proveer_documentos  |
| ActoDelHabla | inform  |
| En el rol | En la relacion | Otros extremos | ||||||
|---|---|---|---|---|---|---|---|---|
| RUIColaboraOR | UIColabora |
| ||||||
| RUIIniciaOR | UIInicia |
|
| ID | Provision_finalizada  |
| ActoDelHabla | inform  |
| En el rol | En la relacion | Otros extremos | ||||||
|---|---|---|---|---|---|---|---|---|
| RUIColaboraOR | UIColabora |
| ||||||
| RUIIniciaOR | UIInicia |
| ||||||
| UIPrecedeDR | UIPrecede |
|
| ID | solicitar_documentos  |
| ActoDelHabla | request  |
| En el rol | En la relacion | Otros extremos | ||||
|---|---|---|---|---|---|---|
| UIPrecedeOR | UIPrecede |
|
| ID | solicitar_resument_coleccion_documentos  |
| ActoDelHabla | query  |
| En el rol | En la relacion | Otros extremos | ||||||
|---|---|---|---|---|---|---|---|---|
| RUIColaboraOR | UIColabora |
| ||||||
| RUIIniciaOR | UIInicia |
|