Documentacion: ejecucion_propagacion_susgerencias_con_tareas

Descripcion:


Instancias de entidades de meta-modelo

EntidadEntidad del meta-modeloDocumentacion
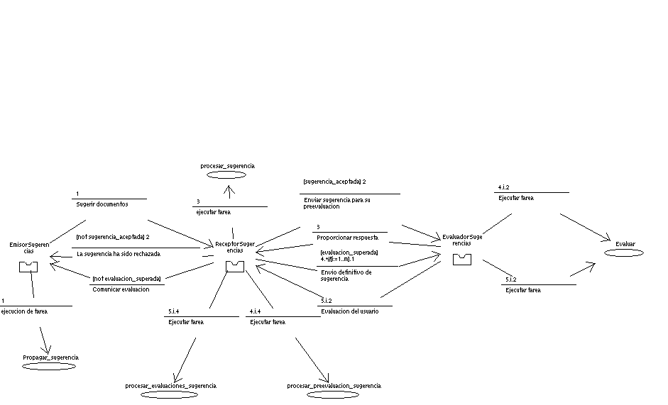
EmisorSugerencias 
Rol  Proporciona sugerencias a la comunidad. 
EvaluadorSugerencias 
Rol  Evalua las sugerencias recebidas. Distingue entre preevaluaciones de sugerencias y evaluaciones de sugerencias. 
ReceptorSugerencias 
Rol  Recibe sugerencias de un usuario de la comunidad. 
Evaluar 
Tarea  Ejecuta el siguiente conjunto de acciones:

1.Chequear el conjunto de documentos que se sabe gustan al usuario. Si este conjunto es lo suficientemente grande, seguir con el analisis. En caso contrario, pasar el documento al usuario.
2. Cotejar el documento contra el conjunto de documentos asociados al usuario utilizando el categorizador.
3. Si el resultado es superior a cierto valor, pasar el documento al usuario. En caso contrario, evaluar el documento negativamente.  

procesar_evaluaciones_sugerencia 
Tarea  Recoger el feedback de los usuarios de la evaluacion de la sugerencia.
Este feedback sirve para evaluar la calidad de la informacion suministrada por el agente iniciador 
procesar_preevaluacion_sugerencia 
Tarea  Aplicar el siguiente proceso:
1. Decidir en base a las preevaluaciones si merece la pena continuar. En caso afirmativo, iniciar la tarea de difusion. En caso negativo, terminar el proceso de tratamiento de sugerencia.  
procesar_sugerencia 
Tarea  Ejecuta el siguiente conjunto de acciones:

1.Consultar el conjunto de sugerencias que en el pasado han sido evaluadas positivamente por los miembros de la comunidad

. 2. Si este conjunto es lo suficientemente grande, comparar la sugerencia con las anteriores. Si el grado de similitud es lo suficientemente grande, elegir un conjunto de preevaluadores de entre los miembros de la comunidad. En caso contrario, rechazar la peticion.
2. Enviar una copia de la sugerencia al conjunto de preevaluadores. 

Propagar_sugerencia 
Tarea  Un agente quiere hacer participe a la comunidad de un documento. Para ello, se encapsula el documento dentro de una sugerencia y se comienza el protocolo de propagacion de sugerencias. 


EmisorSugerencias (Rol)

Properties:
IDEmisorSugerencias 
DescripcionProporciona sugerencias a la comunidad. 

EmisorSugerencias relaciones:
En el rolEn la relacion Con los objetosEn el rol
RDestino PasoDeMensaje
  • Etiqueta:[not evaluacion_superada] 3 
  • Descripcion:Comunicar evaluacion  
  •  
    ReceptorSugerencias  ROrigen  
    RDestino PasoDeMensaje
  • Etiqueta:[not sugerencia_aceptada] 2 
  • Descripcion:La sugerencia ha sido rechazada 
  •  
    ReceptorSugerencias  ROrigen  
    ROrigen PasoDeMensaje
  • Etiqueta:
  • Descripcion:Sugerir documentos 
  •  
    ReceptorSugerencias  RDestino  
    ROrigen PasoDeMensaje
  • Etiqueta:
  • Descripcion:ejecucion de tarea  
  •  
    Propagar_sugerencia  RDestino  
     


    EvaluadorSugerencias (Rol)

    Properties:
    IDEvaluadorSugerencias 
    DescripcionEvalua las sugerencias recebidas. Distingue entre preevaluaciones de sugerencias y evaluaciones de sugerencias. 

    EvaluadorSugerencias relaciones:
    En el rolEn la relacion Con los objetosEn el rol
    RDestino PasoDeMensaje
  • Etiqueta:[sugerencia_aceptada] 2 
  • Descripcion:Enviar sugerencia para su preevaluacion 
  •  
    ReceptorSugerencias  ROrigen  
    RDestino PasoDeMensaje
  • Etiqueta:[evaluacion_superada] 4.*//[i:=1..m].1 
  • Descripcion:Envio definitivo de sugerencia 
  •  
    ReceptorSugerencias  ROrigen  
    ROrigen PasoDeMensaje
  • Etiqueta:
  • Descripcion:Proporcionar respuesta 
  •  
    ReceptorSugerencias  RDestino  
    ROrigen PasoDeMensaje
  • Etiqueta:5.i.2 
  • Descripcion:Evaluacion del usuario  
  •  
    ReceptorSugerencias  RDestino  
    ROrigen PasoDeMensaje
  • Etiqueta:4.i.2 
  • Descripcion:Ejecutar tarea 
  •  
    Evaluar  RDestino  
    ROrigen PasoDeMensaje
  • Etiqueta:5.i.2 
  • Descripcion:Ejecutar tarea 
  •  
    Evaluar  RDestino  
     


    ReceptorSugerencias (Rol)

    Properties:
    IDReceptorSugerencias 
    DescripcionRecibe sugerencias de un usuario de la comunidad. 

    ReceptorSugerencias relaciones:
    En el rolEn la relacion Con los objetosEn el rol
    RDestino PasoDeMensaje
  • Etiqueta:
  • Descripcion:Sugerir documentos 
  •  
    EmisorSugerencias  ROrigen  
    RDestino PasoDeMensaje
  • Etiqueta:
  • Descripcion:Proporcionar respuesta 
  •  
    EvaluadorSugerencias  ROrigen  
    RDestino PasoDeMensaje
  • Etiqueta:5.i.2 
  • Descripcion:Evaluacion del usuario  
  •  
    EvaluadorSugerencias  ROrigen  
    ROrigen PasoDeMensaje
  • Etiqueta:[not evaluacion_superada] 3 
  • Descripcion:Comunicar evaluacion  
  •  
    EmisorSugerencias  RDestino  
    ROrigen PasoDeMensaje
  • Etiqueta:[sugerencia_aceptada] 2 
  • Descripcion:Enviar sugerencia para su preevaluacion 
  •  
    EvaluadorSugerencias  RDestino  
    ROrigen PasoDeMensaje
  • Etiqueta:[evaluacion_superada] 4.*//[i:=1..m].1 
  • Descripcion:Envio definitivo de sugerencia 
  •  
    EvaluadorSugerencias  RDestino  
    ROrigen PasoDeMensaje
  • Etiqueta:[not sugerencia_aceptada] 2 
  • Descripcion:La sugerencia ha sido rechazada 
  •  
    EmisorSugerencias  RDestino  
    ROrigen PasoDeMensaje
  • Etiqueta:
  • Descripcion:ejecutar tarea  
  •  
    procesar_sugerencia  RDestino  
    ROrigen PasoDeMensaje
  • Etiqueta:5.i.4 
  • Descripcion:Ejecutar tarea 
  •  
    procesar_evaluaciones_sugerencia  RDestino  
    ROrigen PasoDeMensaje
  • Etiqueta:4.i.4 
  • Descripcion:Ejecutar tarea 
  •  
    procesar_preevaluacion_sugerencia  RDestino  
     


    Evaluar (Tarea)

    Properties:
    IDEvaluar 
    DescripcionEjecuta el siguiente conjunto de acciones:

    1.Chequear el conjunto de documentos que se sabe gustan al usuario. Si este conjunto es lo suficientemente grande, seguir con el analisis. En caso contrario, pasar el documento al usuario.
    2. Cotejar el documento contra el conjunto de documentos asociados al usuario utilizando el categorizador.
    3. Si el resultado es superior a cierto valor, pasar el documento al usuario. En caso contrario, evaluar el documento negativamente.  


    Evaluar relaciones:
    En el rolEn la relacion Con los objetosEn el rol
    RDestino PasoDeMensaje
  • Etiqueta:4.i.2 
  • Descripcion:Ejecutar tarea 
  •  
    EvaluadorSugerencias  ROrigen  
    RDestino PasoDeMensaje
  • Etiqueta:5.i.2 
  • Descripcion:Ejecutar tarea 
  •  
    EvaluadorSugerencias  ROrigen  
     


    procesar_evaluaciones_sugerencia (Tarea)

    Properties:
    IDprocesar_evaluaciones_sugerencia 
    DescripcionRecoger el feedback de los usuarios de la evaluacion de la sugerencia.
    Este feedback sirve para evaluar la calidad de la informacion suministrada por el agente iniciador 

    procesar_evaluaciones_sugerencia relaciones:
    En el rolEn la relacion Con los objetosEn el rol
    RDestino PasoDeMensaje
  • Etiqueta:5.i.4 
  • Descripcion:Ejecutar tarea 
  •  
    ReceptorSugerencias  ROrigen  
     


    procesar_preevaluacion_sugerencia (Tarea)

    Properties:
    IDprocesar_preevaluacion_sugerencia 
    DescripcionAplicar el siguiente proceso:
    1. Decidir en base a las preevaluaciones si merece la pena continuar. En caso afirmativo, iniciar la tarea de difusion. En caso negativo, terminar el proceso de tratamiento de sugerencia.  

    procesar_preevaluacion_sugerencia relaciones:
    En el rolEn la relacion Con los objetosEn el rol
    RDestino PasoDeMensaje
  • Etiqueta:4.i.4 
  • Descripcion:Ejecutar tarea 
  •  
    ReceptorSugerencias  ROrigen  
     


    procesar_sugerencia (Tarea)

    Properties:
    IDprocesar_sugerencia 
    DescripcionEjecuta el siguiente conjunto de acciones:

    1.Consultar el conjunto de sugerencias que en el pasado han sido evaluadas positivamente por los miembros de la comunidad

    . 2. Si este conjunto es lo suficientemente grande, comparar la sugerencia con las anteriores. Si el grado de similitud es lo suficientemente grande, elegir un conjunto de preevaluadores de entre los miembros de la comunidad. En caso contrario, rechazar la peticion.
    2. Enviar una copia de la sugerencia al conjunto de preevaluadores. 


    procesar_sugerencia relaciones:
    En el rolEn la relacion Con los objetosEn el rol
    RDestino PasoDeMensaje
  • Etiqueta:
  • Descripcion:ejecutar tarea  
  •  
    ReceptorSugerencias  ROrigen  
     


    Propagar_sugerencia (Tarea)

    Properties:
    IDPropagar_sugerencia 
    DescripcionUn agente quiere hacer participe a la comunidad de un documento. Para ello, se encapsula el documento dentro de una sugerencia y se comienza el protocolo de propagacion de sugerencias. 

    Propagar_sugerencia relaciones:
    En el rolEn la relacion Con los objetosEn el rol
    RDestino PasoDeMensaje
  • Etiqueta:
  • Descripcion:ejecucion de tarea  
  •  
    EmisorSugerencias  ROrigen