include "../../cabecera.php";?>

| Entidad | Entidad del meta-modelo | Documentacion |
|---|---|---|
|
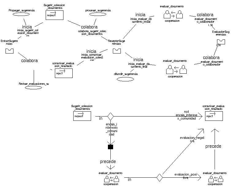
evaluar_documento | Interaccion | Un agente de comunidad ha enviado un documento a un agente personal para que evalue su importancia. |
|
EmisorSugerencias | Rol | Proporciona sugerencias a la comunidad. |
|
EvaluadorSugerencias | Rol | Evalua las sugerencias recebidas. Distingue entre preevaluaciones de sugerencias y evaluaciones de sugerencias. |
|
ReceptorSugerencias | Rol | Recibe sugerencias de un usuario de la comunidad. |
|
difundir_sugerencia | Tarea | Mandar la sugerencia al conjunto de usuarios que componen la comunidad. La sugerencia se envia si se han recibido suficientes evaluaciones positivas.
Para observar el grado de aceptacion de la nueva sugerencia, se modifica el estado de la sesion a "BROADCAST". Los posibles fallos en la transmision se detectan mediante timeouts generados por temporizadores dentro de la interaccion para evaluar documentos. De los miembros de la comunidad que tomaran parte en esta difusion se excluyen aquellos que tomaron parte en el proceso de evaluacion. Al contrario que en casos anteriores |
|
procesar_sugerencia | Tarea | Ejecuta el siguiente conjunto de acciones:
1.Consultar el conjunto de sugerencias que en el pasado han sido evaluadas positivamente por los miembros de la comunidad
|
|
Propagar_sugerencia | Tarea | Un agente quiere hacer participe a la comunidad de un documento. Para ello, se encapsula el documento dentro de una sugerencia y se comienza el protocolo de propagacion de sugerencias. Es importante agregar este documento en una categoria del clasificador. En el clasificador existe una categoria que equivale a los gustos del usuario. Aņadiendo el documento sugerido a la categoria del usuario, se incrementa la coleccion de documentos que le definen |
|
Revisar_evaluaciones_sugerencia | Tarea | El usuario que sugirio inicialmente el documento recibe una contestacion de la comunidad estimando el impacto de su documento |
|
comunicar_evaluacion_resultado | UnidadInteraccionSlots | Comunica el resultado de la evaluacion al emisor de sugerencias |
|
Sugerir_coleccion_documentos | UnidadInteraccionSlots | Sugiere una coleccion de documentos a la comunidad |
| Etiqueta | evaluar_documento  |
| Descripcion | Un agente de comunidad ha enviado un documento a un agente personal para que evalue su importancia.   |
| Naturaleza_Interaccion | cooperacion  |
| En el rol | En la relacion | Otros extremos | ||||||||
|---|---|---|---|---|---|---|---|---|---|---|
| RUIBifurcacionIn | UIBifurcacion |
| ||||||||
| RUIBifurcacionOut | UIBifurcacion |
| ||||||||
| RUIBifurcacionOut | UIBifurcacion |
| ||||||||
| RUIColaboraOR | UIColabora |
| ||||||||
| RUIColaboraOR | UIColabora |
| ||||||||
| RUIIniciaOR | UIInicia |
| ||||||||
| RUIIniciaOR | UIInicia |
| ||||||||
| UIPrecedeDR | UIPrecede |
| ||||||||
| UIPrecedeOR | UIPrecede |
|
| ID | EmisorSugerencias  |
| Descripcion | Proporciona sugerencias a la comunidad.  |
| En el rol | En la relacion | Otros extremos | ||||||
|---|---|---|---|---|---|---|---|---|
| RUIColaboraDR | UIColabora |
| ||||||
| RUIIniciaDR | UIInicia |
|
| ID | EvaluadorSugerencias  |
| Descripcion | Evalua las sugerencias recebidas. Distingue entre preevaluaciones de sugerencias y evaluaciones de sugerencias.  |
| En el rol | En la relacion | Otros extremos | ||||
|---|---|---|---|---|---|---|
| RUIColaboraDR | UIColabora |
| ||||
| RUIColaboraDR | UIColabora |
|
| ID | ReceptorSugerencias  |
| Descripcion | Recibe sugerencias de un usuario de la comunidad.  |
| En el rol | En la relacion | Otros extremos | ||||||
|---|---|---|---|---|---|---|---|---|
| RUIColaboraDR | UIColabora |
| ||||||
| RUIIniciaDR | UIInicia |
| ||||||
| RUIIniciaDR | UIInicia |
| ||||||
| RUIIniciaDR | UIInicia |
|
| ID | difundir_sugerencia  |
| Descripcion | Mandar la sugerencia al conjunto de usuarios que componen la comunidad. La sugerencia se envia si se han recibido suficientes evaluaciones positivas.
Para observar el grado de aceptacion de la nueva sugerencia, se modifica el estado de la sesion a "BROADCAST". Los posibles fallos en la transmision se detectan mediante timeouts generados por temporizadores dentro de la interaccion para evaluar documentos. De los miembros de la comunidad que tomaran parte en esta difusion se excluyen aquellos que tomaron parte en el proceso de evaluacion. Al contrario que en casos anteriores   |
| En el rol | En la relacion | Otros extremos | ||||||
|---|---|---|---|---|---|---|---|---|
| REjecutaD | UIInicia |
|
| ID | procesar_sugerencia  |
| Descripcion | Ejecuta el siguiente conjunto de acciones:
1.Consultar el conjunto de sugerencias que en el pasado han sido evaluadas positivamente por los miembros de la comunidad   |
| En el rol | En la relacion | Otros extremos | ||||||
|---|---|---|---|---|---|---|---|---|
| REjecutaD | UIColabora |
|
| ID | Propagar_sugerencia  |
| Descripcion | Un agente quiere hacer participe a la comunidad de un documento. Para ello, se encapsula el documento dentro de una sugerencia y se comienza el protocolo de propagacion de sugerencias. Es importante agregar este documento en una categoria del clasificador. En el clasificador existe una categoria que equivale a los gustos del usuario. Aņadiendo el documento sugerido a la categoria del usuario, se incrementa la coleccion de documentos que le definen  |
| En el rol | En la relacion | Otros extremos | ||||||
|---|---|---|---|---|---|---|---|---|
| REjecutaD | UIInicia |
|
| ID | Revisar_evaluaciones_sugerencia  |
| Descripcion | El usuario que sugirio inicialmente el documento recibe una contestacion de la comunidad estimando el impacto de su documento  |
| En el rol | En la relacion | Otros extremos | ||||||
|---|---|---|---|---|---|---|---|---|
| REjecutaD | UIColabora |
|
| ID | comunicar_evaluacion_resultado  |
| Descripcion | Comunica el resultado de la evaluacion al emisor de sugerencias   |
| ActoDelHabla | reject  |
| En el rol | En la relacion | Otros extremos | ||||||||
|---|---|---|---|---|---|---|---|---|---|---|
| RUIBifurcacionOut | UIBifurcacion |
| ||||||||
| RUIBifurcacionOut | UIBifurcacion |
| ||||||||
| RUIColaboraOR | UIColabora |
| ||||||||
| RUIIniciaOR | UIInicia |
| ||||||||
| UIPrecedeDR | UIPrecede |
|
| ID | Sugerir_coleccion_documentos  |
| Descripcion | Sugiere una coleccion de documentos a la comunidad  |
| ActoDelHabla | request  |
| En el rol | En la relacion | Otros extremos | ||||||
|---|---|---|---|---|---|---|---|---|
| RUIBifurcacionIn | UIBifurcacion |
| ||||||
| RUIColaboraOR | UIColabora |
| ||||||
| RUIIniciaOR | UIInicia |
|